Increasing Colorectal Cancer Screening in Rural Communities: A Practical Guide
https://nccrt.org/wp-content/uploads/2025/08/ACS-NCCRT-Increasing-Colorectal-Cancer-Screening-in-Rural-Communities_FINAL.pdf
https://nccrt.org/wp-content/uploads/2025/08/ACS-NCCRT-Increasing-Colorectal-Cancer-Screening-in-Rural-Communities_FINAL.pdf
Colorectal Cancer Statistics | Colorectal Cancer | CDC
American Cancer Society “Get Screened” Cards | American Greetings
2024 Clinician’s Reference Brief: Stool-based Tests for Colorectal Cancer Screening
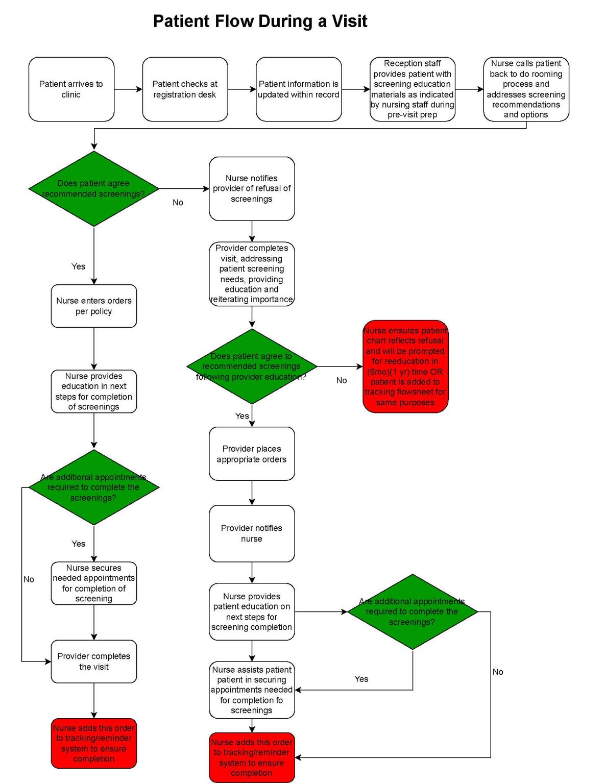
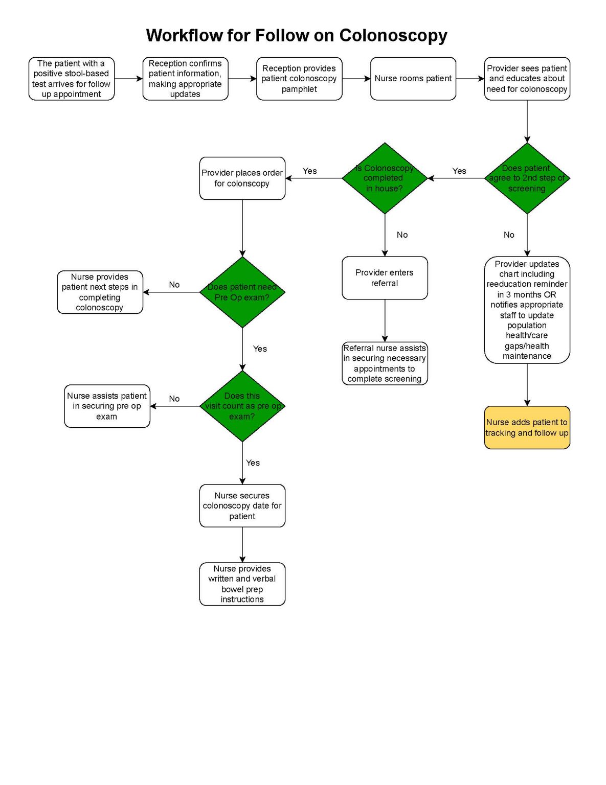
Identifying Patients for Screening Patient Flow During a Visit Screening and Results Tracking Workflow for Follow on Colonoscopy