Increasing Colorectal Cancer Screening in Rural Communities: A Practical Guide
https://nccrt.org/wp-content/uploads/2025/08/ACS-NCCRT-Increasing-Colorectal-Cancer-Screening-in-Rural-Communities_FINAL.pdf
https://nccrt.org/wp-content/uploads/2025/08/ACS-NCCRT-Increasing-Colorectal-Cancer-Screening-in-Rural-Communities_FINAL.pdf
https://fightcolorectalcancer.org/wp-content/uploads/2025/02/FCRCCareReport2024.pdf See Also: Cancer Statistics 2025
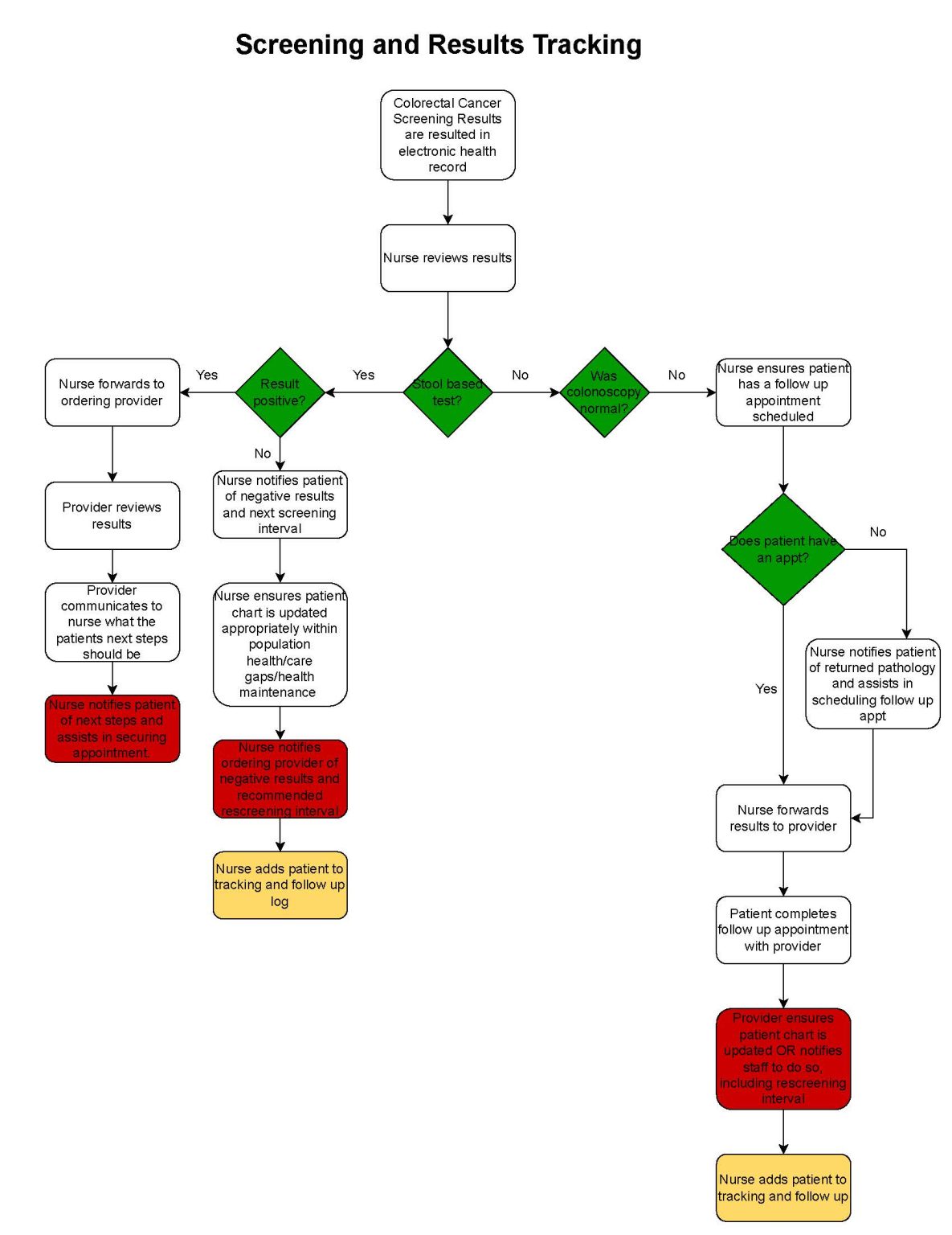
Identifying Patients for Screening Patient Flow During a Visit Screening and Results Tracking Workflow for Follow on Colonoscopy
Jonathan Gardner, Data ManagerQuality Health Associates of North Dakota For a long time, persons on nearly any insurance plan have